永利娱乐城
设为永利娱乐城
/
加入收藏
/
English
永利娱乐城概况
师资队伍
科学研究
人才培养
招生就业
党群工作
永利娱乐城新闻
国际交流
人才引进
校友天地
永利娱乐城公告
永利娱乐城
>>
永利娱乐城新闻
>>
永利娱乐城公告
>> 正文
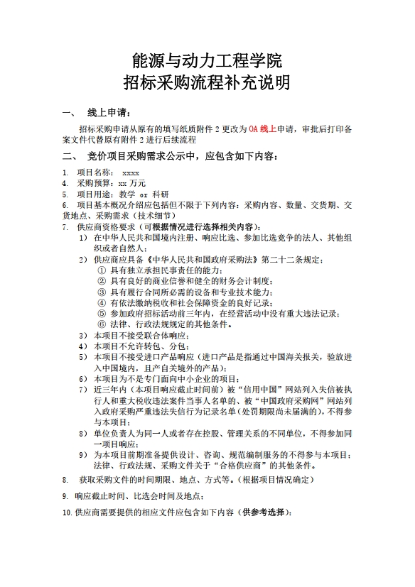
永利娱乐城 招标采购流程补充说明
发布日期:2023-10-20 作者: 来源: 点击:
附件【
永利娱乐城 招标采购流程补充说明.pdf
】已下载
次
下一篇:
永利娱乐城 2025年研究生社会奖学金申请材料公示
快速链接
仪器预约
文档下载
版权所有 © 2021 永利娱乐城-澳门永利娱乐城
地址:北京市昌平区高教园南三街9号 电话010-61716819